2020年规定,残疾人水、电、气、暖补贴,你领到了吗?
目前已经进入2020年,《国务院关于加快推进残疾人小康进程的意见》(2016-2020)中,在残疾人福利补贴制度部分,对残疾人两项补贴和电、水、气、暖补贴进行了专门介绍。
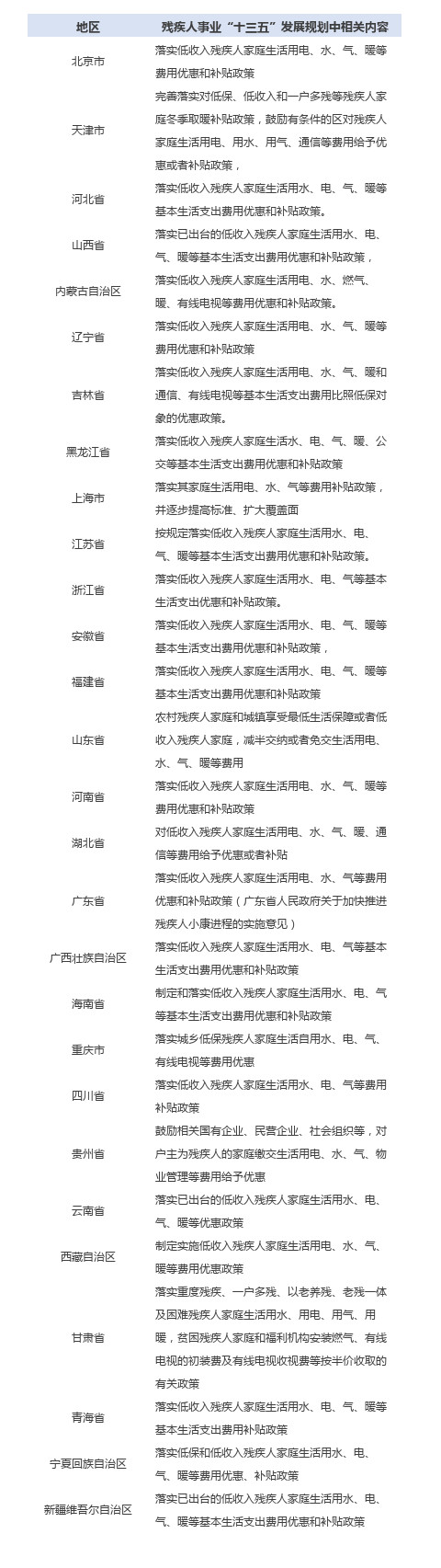
原文如下:

2019年7月25日,国务院新闻办发表《平等、参与、共享:新中国残疾人权益保障70年》白皮书。
白皮书指出:部分省市对低收入残疾人家庭的生活用水、电、气、暖等基本生活支出给予优惠和补贴。


下面就让我们来看一看目前各地优惠政策情况。
甘肃
2015年,下发《关于加快推进残疾人小康进程的实施意见》,要求各地制定具体补贴政策,落实重度残疾、一户多残、老残一体及特困残疾人家庭生活用水、用电、用气、用暖等费用按半价收取,贫困残疾人家庭和福利机构安装燃气、有线电视的初装费及有线电视基本收视维护费按半价收取等扶助规定。落实对70岁以上残疾人每人每月给予生活补助的规定,鼓励有条件的地区适当放宽残疾人领取高龄补贴的年龄。切实落实残疾人乘坐省内公共客运车辆或船舶等交通工具享受半价优惠,并免费携带随身辅助器具;一、二级残疾人免费乘坐城市公共交通车辆的优惠规定。
甘肃兰州新区
为加快推进残疾人小康进程,切实解决好重度残疾人、一户多残、老残一体及特困残疾人家庭生活用水、用电、用气、用暖问题,新区出台政策进行帮扶补贴。新区民政和社会保障局、财政局根据《兰州新区贯彻落实<甘肃省人民政府关于加快推进残疾人小康进程的实施意见>重点任务工作方案》,结合新区实际,制定出台了《兰州新区重度残疾人及一户多残等家庭生活水电气暖费用补贴实施方案》。方案规定,具有新区户籍并持有第二代《中华人民共和国残疾人证》且残疾等级为一、二级的重度残疾、一户多残、老残一体及特困残疾人家庭(在福利机构集中供养的残疾人除外),均可以申请享受家庭生活水电气暖费用补贴,补贴标准为每个残疾人家庭每月补助100元,补贴资金从2018年1月1日起发放。
天津
根据《关于建立低保低收入家庭中的残疾人生活用水、电、燃气补贴制度的通知》要求,补贴对象为享受我市最低生活保障待遇或低收入救助家庭中的残疾人。
补贴标准为:对符合条件的困难残疾人,按照每年每人24立方米生活用水、180千瓦时生活用电、24立方米生活用气(根据市发展和改革委员会公布的居民用水、电、燃气价格:生活用水4.9元/立方米,生活用电0.49元/千瓦时,生活用燃气2.4元/立方米)标准,按月核定按年发放水电气补贴。
申请材料:残疾人本人《中华人民共和国残疾人证》(第二代)、居民身份证、《居民户口簿》、《天津市最低生活保障金领取证》或《天津市城乡居民低收入救助证》原件及本人在银行等金融机构办理的存折或借记卡(不带透支功能)。代办申请还需要提供代办委托书和代办人身份证。
申请方式:现场申请,到户籍所在地街道(乡、镇)残联提出申请;手机APP申请,关注微信公众号“天津残疾人就业创业保障信息平台”,打开右下角“社会保障”中的“水电气补贴”申请界面;网站申请,登录“天津市残疾人就业信息网站”(http://www.tjcjrjy.org),在首页点击进入“水电气补贴申请”系统界面。
山东省
《山东省残疾人事业“十三五”规划》:“农村残疾人家庭和城镇享受最低生活保障或者低收入残疾人家庭,减半交纳或者免交生活用电、水、气、暖等费用。”
山东日照
鲁网日照10月15日讯 10月15日,记者从山东省日照市残联获悉,自2019年1月1日起,日照市建立困难残疾人水、电、燃气、采暖补贴制度,困难残疾人生活补贴由原先的每人每月80元,提高到每人每月120元,增加部分主要用于困难残疾人用水、燃气、采暖补贴。
为打赢脱贫攻坚战,确保实现全面建成小康社会残疾人一个也不能少的目标,日照市残联按照省残联的要求,在广泛调研的基础上,参照外地经验,提出了关于建立困难残疾人生活用水、电、燃气、采暖补贴制度的建议,经过积极沟通协调,得到了市委、市政府主要领导同志的批示和民政、财政等部门的赞同。9月4日召开的日照市委第51次常委会研究,决定将困难残疾人生活补贴由原先的每人每月80元提高到每人每月120元,增加部分主要用于困难残疾人用水、燃气、采暖补贴。
这次纳入补贴的对象为具有日照市户籍且享受最低生活保障待遇、持有《中华人民共和国残疾人证》的残疾人,补贴标准为:在原有的每月补贴15度电的基础上,将困难残疾人生活补贴标准由每人每月80元提高到120元。
山东烟台
2015年,落实参加居民基本养老保险的重度残疾人可以提前5年领取养老金政策;将残疾人家庭生活用电、水、气、暖、信息、交通、消费等补贴和免费进入公共文化体育设施等政策落到实处,当地财政给予补贴。
山东青岛
2016年,目前涉及到残疾人的优惠电价政策有两项:一是针对为残疾人、老年人提供托管等服务的社会福利机构场所,执行居民电价;二是针对城镇“低保户”或农村“五保户”的残疾人家庭,每月享受15度的免费用电,实施先交后返原则,由民政部门随低保补助一并发放。
山东东营
近日,河口区在全市率先出台了低收入残疾人家庭生活用水电气暖补贴发放办法,着力解决残疾人家庭基本生活支出困难,提升低收入残疾人家庭社会保障水平。
据了解,河口区残疾人生活用水电气暖补贴资金由区财政拨款,补贴标准为300元/人/年(一户多残按户计算),每半年发放一次。凡具有河口区地方户籍并享受最低生活保障的残疾人家庭和当年度建档立卡贫困残疾人家庭均可提出申请,由所在镇街残联负责初审,区残联审核完成后将资金拨付到镇街,并通过镇街发放至残疾人本人。今年上半年,河口区共为894名残疾人发放补贴13.4万元。
广西南宁
2016年,南宁市制定了《南宁市加快推进残疾人小康进程实施方案》,全市要全面建立困难残疾人生活补贴制度,健全重度残疾人护理补贴制度,落实低收入残疾人家庭生活用电、用水、用气等价格优惠和上网、公交等补贴政策。补贴标准将随着经济社会发展水平和城乡低保标准的调整定期进行调整。
湖北
2015年,发布《关于加快推进残疾人小康进程的实施意见》,要求在当年11月底,完成对低收入残疾人家庭生活用电、水、气、暖、通信等费用的优惠、补贴等具体措施的制定。
青海
2014年,《青海省扶助残疾人规定》(省政府第89号令),公共服务单位对需要安装有线电视、电灶、天然气、水表、电表、住宅电话等的贫困残疾人家庭,凡申请安装地点与户籍所在地一致的,应当减免初装费和其他收费。
黑龙江
2012年,发布《黑龙江省残疾人事业“十二五”发展纲要》,在2011年-2015年期间完成残疾人生活用水、电、气、取暖费用,挂号费、诊疗费、泊车费,盲人、聋人手机短信和宽带费用以及农村筹资筹劳等方面的优惠政策。
安徽
2011年,《安徽省残疾人保障条例》获批,将于次年2月1日起实施。条例规定,提供公务服务的企事业单位应当按照规定,减免贫困残疾人家庭生活使用的水、电、燃气、电话和有线电视收费等费用。残疾人乘坐公共交通工具凭残疾人证优先购票;盲人、二级以上肢体残疾人凭残疾人证免费乘坐市内交通工具。
安徽合肥
2012年,合肥市残联公布了《关于对残疾人实行若干优待扶助政策的通知》规定,有线电视宽带网络有限公司对享有城乡低保的残疾人以家庭为单位,减半收费,每月收12元。在水电气收费方面,对享受城乡低保的残疾人家庭每月分别免除5吨生活用水、10度生活用电,减免家庭管道生活用气新增用户建安费25%,月用气不超过15立方米的,按2.10元/立方米收费。
河北
2012年,发布《河北省残疾人事业发展“十二五”规划》,在2011年-2015年期间,基本建立残疾人生活保障体系,纳入国家新型农村社会养老保险试点的前30强县(市、区),争取全额补贴重度残疾人参加新农保个人最低缴费档缴费部分,对其他贫困残疾人给予50%补贴。减免城乡贫困残疾人家庭水电费、有线电视收视费和燃气费。
云南
《云南省“十三五”加快残疾人小康进程规划纲要》:“落实已出台的低收入残疾人家庭生活用水、电、气、暖等优惠政策,制定实施盲人、聋人特定信息消费支持政策。”
云南腾冲
以深入开展建档立卡贫困户冬季暖心服务活动为契机,腾冲市残联对低收入残疾人家庭生活用水、电、气、暖等基本生活支出费用给予优惠和补贴,对2017年的建档立卡贫困户残疾人,按照每户100元的标准补贴水电气暖等生活必需费用。
最后,2020年,已经进入全面小康建设最后一年,小编希望还没有出台优惠政策的地区希望能够抓紧落实,把困难残疾人水、电、燃气、采暖补贴制度落到实处,让困难残疾人真正得到实惠和便利。
